Usikkerhedsmomenter og beslutningstagning inden for endodontien
Denne oversigtsartikel diskuterer, hvordan forskellige typer af usikkerhed indgår i beslutningsprocessen ved de mest almindelige endodontiske tilstande.

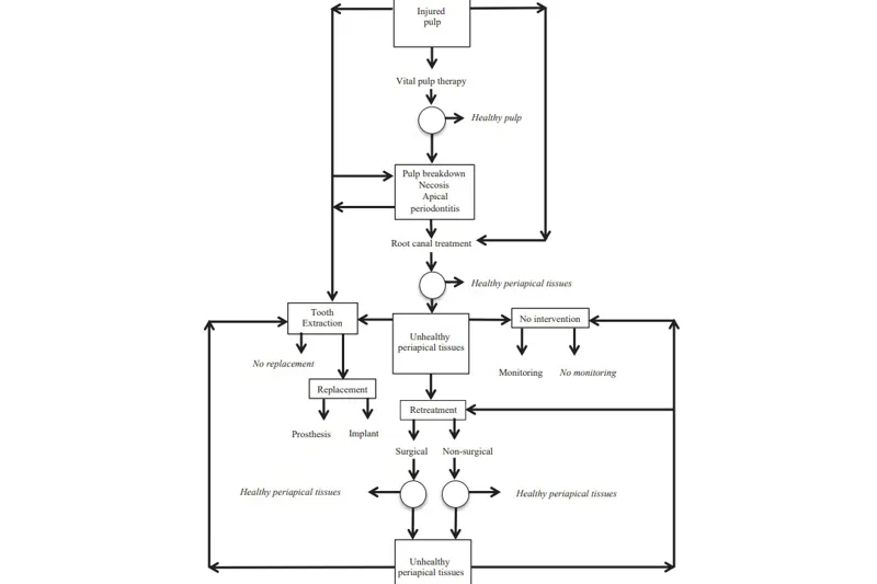
Faglige vurderinger bør baseres på en kvalificeret bedømmelse af sandsynligheden for og værdien af relevante udfald. Dette gælder i endodontien som i alle andre sundhedsvidenskabelige discipliner. I denne artikel diskuterer vi kortfattet, hvordan forskellige typer af usikkerhed indgår i beslutningsprocessen ved de mest almindelige endodontiske tilstande.
Klinisk relevans:
Denne artikel handler om usikkerhed og beslutningstagning inden for endodontien. Der fi ndes forskellige former for usikkerhed: risiko, fundamental usikkerhed, uvidenhed og ubestemthed. De forskellige slags usikkerhed, der forekommer i den kliniske beslutningsproces, gennemgås kortfattet i forbindelse med tre almindelige endodontiske tilstande: i) en beskadiget vital pulpa ii) en nekrotisk pulpa med apikal parodontitis og iii) en rodfyldt tand med persisterende apikal læsion.Uncertainties and decision making in endodontics
Professional judgments in endodontics as in any medical discipline must be based on qualified estimations of the probability and value of relevant outcomes. In this paper, we briefly discuss how attention to various types of uncertainties are involved in the most common endodontic decision-making situations.